

You only heard the term in context of centralized big social media so you think the term has bad connotation
Please, don’t assume things about the people on the other side of a debate. It’s condescending and it robs us all of learning.
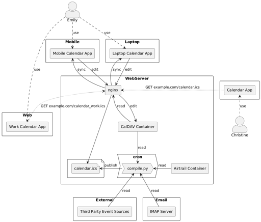
I’m not saying that we don’t need platforms because of “bad connotation”. I’m saying it because I have worked on a “social browser” for the fediverse, an application server for using activitypub as a transport mechanism and I know that we can develop an open social web that does not rely on server-centric applications.




Yeah, the frustrating thing is that https://activitypods.org/ already does the hard part, but we need more developers interested in creating these clients that can work well with it.